31省新增确诊21例,本土6例在辽宁?
是的 ,12月27日0—24时,31个省(自治区 、直辖市)和新疆生产建设兵团报告新增确诊病例21例,其中境外输入病例15例(内蒙古6例 ,浙江3例,上海2例,北京1例,天津1例 ,广东1例,四川1例),本土病例6例(均在辽宁);无新增死亡病例;新增疑似病例1例 ,为境外输入病例(在上海)。

据国家卫健委消息,12月27日0时至24时,31个省(自治区、直辖市)和新疆生产建设兵团报告新增确诊病例21例 ,其中境外输入病例15例(内蒙古6例,浙江3例,上海2例 ,北京1例,天津1例,广东1例 ,四川1例),本土病例6例(均在辽宁);无新增死亡病例;新增疑似病例1例,为境外输入病例(在上海) 。
个省,自治区、直辖市和新疆生产建设兵团报告了21例新确诊病例 ,其中15例为进口病例 、上海7例,广东3例,陕西2例 ,浙江1例,四川1例,云南1例 ,6例为地方病例,均在广东;没有新的死亡;没有新的疑似病例。
事情的原因7月29日31个省再次通报确诊病例21例。其中主要分布在江苏,湖南 ,北京这三个地方 。其中还有9例本土,境外输入的病例高达12例。但是好在没有死亡病例,这些患者在第一时间都被发现隔离 ,进行治疗。
月10日0—24时,31个省(自治区、直辖市)和新疆生产建设兵团报告新增确诊病例62例。其中境外输入病例15例(云南6例,上海4例,湖北2例 ,天津1例,广东1例,广西1例) ,含1例由无症状感染者转为确诊病例(在广东) 。
个省市的新增本土确诊病例是21例。根据各个省份的新冠疫情的数据报告来看,全国各地的31个省市的确诊病例是21例,这21例基本上都和收入型病例有关 ,其中广东地区出现了9个输入型病例,天津和福建地区均出现了一个输入性病例。
国家卫健委:昨日新增本土确诊53例,均在内蒙古
〖壹〗、月1日0—24时,全国报告新增本土确诊病例53例 ,均位于内蒙古呼伦贝尔市,无新增死亡病例 。 具体信息如下:新增确诊病例总体情况全国31个省(自治区、直辖市)和新疆生产建设兵团报告新增确诊病例73例,其中境外输入病例20例 ,本土病例53例。
〖贰〗 、月8日0—24时,国家卫健委公布新增本土确诊病例53例,新增本土无症状感染者111例。具体数据及情况如下:本土确诊病例分布 内蒙古:37例 辽宁:11例 上海:4例 北京:1例 其中,有10例由无症状感染者转为确诊病例(辽宁9例 ,北京1例) 。
〖叁〗、月13日0—24时,国家卫健委公布全国新增确诊病例57例,其中本土病例38例(北京36例 ,辽宁2例),境外输入病例19例。
〖肆〗、截至7月21日24时,国家卫生健康委员会官方网站通报新增确诊病例50例 ,其中本土病例12例,境外输入病例38例。具体数据及分析如下:新增确诊病例分布 境外输入病例:共38例,主要来源地为云南(21例) 、广东(7例)、四川(5例)、上海(2例) 、陕西(2例)、湖南(1例) 。
〖伍〗、新闻早餐 2020年11月13日(星期五) 农历庚子年 九月二十八主要内容如下:国内新闻疫情防控 国家卫健委通报:31个省市新增确诊病例15例 ,其中境外输入14例(上海 、四川各4例,陕西2例,天津、内蒙古、福建 、广东各1例) ,本土病例1例(天津);新增疑似病例1例(境外输入,上海)。
〖陆〗、石家庄疫情情况:新增病例数据:据国家卫健委通报,1月7日0 - 24时,31个省(自治区、直辖市)和新疆生产建设兵团报告新增确诊病例53例 ,其中本土病例37例,河北占33例。

中国疫情确诊人数是多少?
〖壹〗、近来能获取的阶段性数据显示,不同时期的感染数量差异较大 ,反映出疫情发展存在明显波动性 。从公开的局部数据中可以看出几个典型阶段的流行特征。 2025年典型月份感染数据 (注:此处年份可能是数据披露时的统计周期说明) 2025年4月全国新增185万例确诊病例,到7月单月突破265万例,而9月又回落到69万例。
〖贰〗 、截至2月7日24时 ,据31个省(自治区、直辖市)和新疆生产建设兵团报告,现有确诊病例1118例(其中重症病例20例),累计治愈出院病例83952例 ,累计死亡病例4636例,累计报告确诊病例89706例,现有疑似病例3例。累计追踪到密切接触者971472人 ,尚在医学观察的密切接触者27636人 。
〖叁〗、年。从2020年疫情爆发,到现在2022年,总共202022022这三年。截至欧洲中部时间8月17日17时03分(北京时间23时03分),全球确诊病例较前一日增加767614例 ,达到589680368例;死亡病例增加2085例,达到6436519例 。
〖肆〗 、与日本对比:日本近一个月死亡约1万人,中国人口是日本的11倍以上 ,且放开后首波冲击的死亡高峰更显著,9万的数据在比例上符合预期。与奥密克戎死亡率模型对比:若按0.1%死亡率计算,9万死亡对应约5900万确诊病例。
〖伍〗、截至2022年11月25日 ,中国三年疫情累计确诊人数8,981,987人 。
〖陆〗、感染者以中青年为主:上海此轮疫情感染者的中位数年龄为40岁 ,60岁以下感染者比例占85%,总体以中青年为主。这些人群健康状况良好,抵抗力较强 ,因此无症状的比例也比较高。
近期中国各地的疫情状况如何?
当前疫情情形1)流感监测数据方面:中国疾控中心2025年第40周周报表明,南 、北方省份流感活动都处在低水平,只有南方个别省份稍有上升,全国报告了11起流感样病例暴发疫情 ,没出现新冠疫情相关异常波动 。
据辽宁省卫健委20日消息,19日0时至24时,辽宁省新增1例本土新冠肺炎确诊病例 ,为营口市报告。无新增治愈出院病例。近来,尚有11例无症状感染者在定点医院隔离治疗 。安徽六安新增1例无症状感染者:据安徽省六安市卫健委消息,19日 ,六安市新增1例无症状感染者。
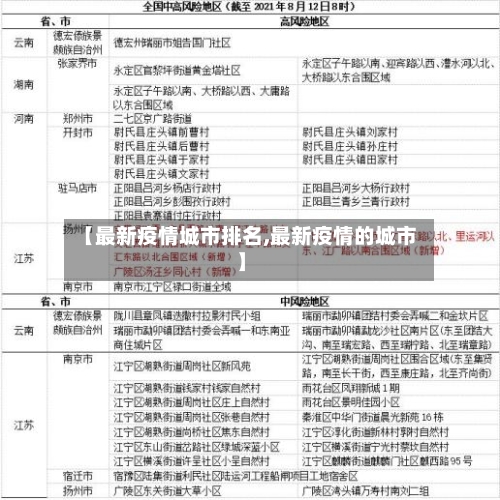
江苏省是近来全国疫情最为严重的省份之一。根据最新的中高风险区域名单,江苏省拥有2个高风险地区和50个中风险地区。8月1日,江苏新增40例本土确诊病例 ,其中11例为轻型,29例为普通型 。同时,新增2例本土无症状感染者 ,以及3例境外输入确诊病例。
广州市。11月22日,广州市新增本土确诊722例,新增本土无症状感染者7735例 。近半个月来,广州疫情居高不下 ,广州卫健委也在疫情防控发布会上坦言到广州正面临着防疫三年来,最复杂、最严峻的疫情。广州本轮疫情最严重的地方,在海珠区 ,那里,有非常多的城中村。
国家疾控局传防司二级巡视员胡翔在会上介绍,当前 ,我国本土疫情形势严峻复杂,部分地区疫情扩散速度加快,防控难度不断加大 。近期疫情呈现以下特点:一是新增感染者数量持续增加。自11月1日以来全国已累计报告23万例感染者 ,近一周平均每天报告22万例,较上一周增加一倍。
中国疫情严重的七个城市包括武汉、上海 、广州、深圳、北京 、重庆和成都 。这些城市在过去的一段时间内,由于各种原因 ,疫情形势较为严峻。武汉作为疫情最初爆发的城市,受到了广泛的关注。在初期,武汉的疫情形势异常严峻,但随着全国上下的共同努力和有效防控措施的实施 ,疫情逐渐得到了控制 。
国家卫健委:6日新增确诊病例8例,均为境外输入
当日解除医学观察8例(境外输入7例)。尚在医学观察无症状感染者114例(境外输入77例)。港澳台地区确诊病例情况:累计收到港澳台地区通报确诊病例1780例。其中,香港特别行政区1285例(出院1157例,死亡7例) ,澳门特别行政区46例(出院45例),台湾地区449例(出院438例,死亡7例) 。
月6日0—24时 ,全国新增确诊病例6例,其中境外输入5例,本土1例(海南);无新增死亡病例 ,新增疑似病例2例(均为境外输入,在上海)。具体数据及分析如下:新增确诊病例分布 境外输入:共5例,分布于陕西(2例)、天津(1例)、福建(1例)、广东(1例)。本土病例:1例 ,位于海南 。
疫情数据:31个省市和新疆生产建设兵团报告新增确诊病例8例,均为境外输入病例(上海4例,广东2例,辽宁1例 ,四川1例);无新增死亡病例;无新增疑似病例。法治反腐:新一批中央生态环保督察进驻完毕,首次覆盖国务院有关部门。“红通人员”彭旭峰之弟彭耀峰因涉案18亿余元一审被判无期 。
月8日0—24时,国家卫健委公布新增本土确诊病例53例 ,新增本土无症状感染者111例。具体数据及情况如下:本土确诊病例分布 内蒙古:37例 辽宁:11例 上海:4例 北京:1例 其中,有10例由无症状感染者转为确诊病例(辽宁9例,北京1例)。








